13 de Setembro de 2017
11:42
CONSULTA PRÉVIA DE USO DO SOLO
DESCRIÇÃO DO SERVIÇO:.
Agência de Notícias
Prefeitura de Porto Velho
24242
DESCRIÇÃO DO SERVIÇO: É o documento emitido pelo Poder Público Municipal que informa se a atividade econômica principal que uma pessoa física ou jurídica pretende desenvolver é permitida em uma determinada área, conforme Legislação Municipal Urbanística vigente - Lei de Parcelamento, Uso e Ocupação do Solo - LC 097/99 e alterações
DOCUMENTOS NECESSÁRIOS:
- Se necessário, documentos complementares poderão ser solicitados durante a tramitação do processo;
PRAZO: 10 dias
OBS: Quando não depender de análise e tramitação de outros Departamento e/ou Secretarias.
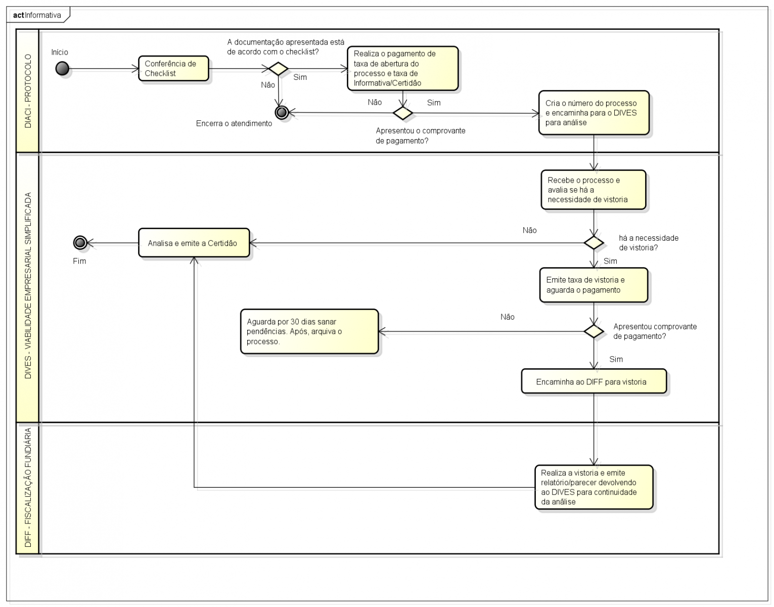
FLUXO DE PROCEDIMENTOS:
.png)