Ir para conteúdo
Contato (69) 3901-6331
21 de Março de 2018
11:56

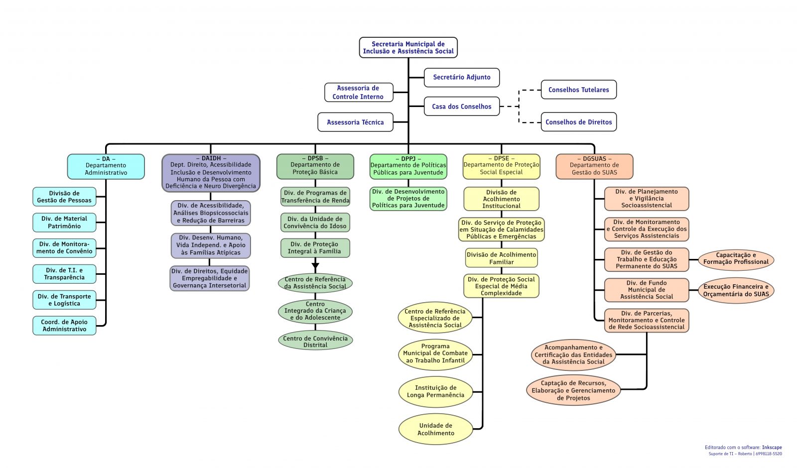
Organograma da Semasf

Agência de Notícias

Prefeitura de Porto Velho

9422





 

9422 visualizações
Compartilhar: