Superintendência
Agência de Notícias
Prefeitura de Porto Velho
A Superintendência Municipal de Gestão de Gastos Públicos – SGP, é um órgão de gestão governamental cujas competências são: planejamento, normatização, controle e coordenação das atividades-meio, relacionadas à qualidade das despesas de natureza administrativa e à logística, patrimonial e de manutenção das unidades administrativas do Poder Executivo, incluindo todos os órgãos que compõem a Administração Pública Municipal Direta. O órgão também é responsável pela formulação e implantação de políticas, programas e projetos que visem ampliar a qualidade e economicidade dentro do âmbito municipal.
Estrutura Organizacional
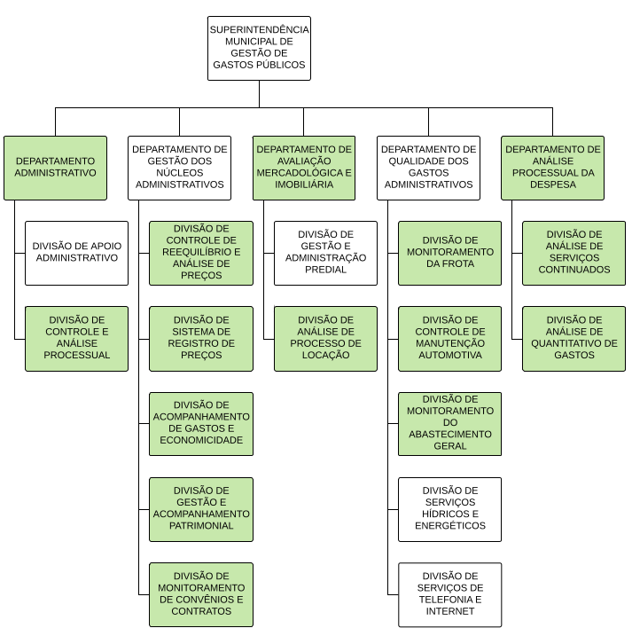
De acordo com a Lei Complementar nº. 689 de 31 de Outubro de 2017, publicada no D.O.M de nº. 5.567 de 01.11.2017.

Competências: De acordo com a Lei Complementar nº. 689 de 31 de Outubro de 2017, publicada no D.O.M de nº. 5.567 de 01.11.2017.
LEI COMPLEMENTAR Nº 689 DE 31 DE OUTUBRO DE 2017.
“Dá nova redação, acrescenta e altera dispositivos da Lei complementar nº. 648, de 06 de janeiro de 2017 alterada pela Lei Complementar nº 650, de 08 de fevereiro de 2017, Lei Complementar nº 652, de 03 de março de 2017, Lei Complementar nº 654, de 06 de março de 2017, Lei Complementar nº 099, de 28 de abril de 2000 e dá outras providências”.
DA COMPETÊNCIA GERAL
Art. 1°. À Superintendência de Gestão de Gastos Públicos – SGP, órgão de gestão governamental compete o planejamento, normatização, controle e coordenação das atividades-meio, relacionadas à qualidade das despesas de natureza administrativa e à logística, patrimonial e de manutenção das unidades administrativas do Poder Executivo, aí incluídos todos os órgãos que compõem a Administração Pública Municipal Direta, e ainda:
I - propor políticas, programar e acompanhar as atividades de utilização e movimentação dos recursos logísticos, patrimoniais, de suprimentos e de manutenção administrativa, contratação de fornecedores, aquisição de bens e serviços, disposição de bens móveis e imóveis, atuando como órgão central do sistema logístico e de controle de gastos de manutenção de atividade-meio da estrutura do Poder Executivo Municipal;
II - Coordenar, supervisionar, orientar e aperfeiçoar as práticas de gestão operacional que envolvam despesas com logística de transporte e de documentos;
III - Promover a transparência, controle e elevação do nível de eficiência da qualidade dos gastos públicos com suprimentos, logística e manutenção da estrutura administrativa;
IV - Ampliar a qualidade e economicidade das compras de produtos e serviços que visam a dar suporte à operacionalização das atividades do Poder Executivo Municipal;
V – Coordenar, supervisionar e viabilizar a realização de aquisições corporativas, objetivando gerar ganhos de eficiência, economia de escala e organização logística, ampliando o rol e fomentando a competitividade de fornecedores do Município;
VI - Implementar o gerenciamento eletrônico de processos e documentos administrativos e garantir a gestão eficiente da frota de veículos oficiais;
VII - Prestar apoio administrativo, financeiro e logístico aos Gabinetes do Prefeito, do VicePrefeito;
VIII - assessorar o Prefeito e o Vice-Prefeito em suas respectivas áreas de competência, com informações relacionadas à gestão de gastos públicos da administração municipal;
IX - coordenar, supervisionar, controlar e monitorar os serviços relacionados à manutenção dos veículos e máquinas da frota oficial, seja própria ou locada;
X - coordenar, supervisionar, controlar e monitorar os serviços essenciais de fornecimento de água potável, energia elétrica, telefonia e serviços de dados de internet, no âmbito da administração direta do poder executivo municipal;
XI - expedir parecer prévio quanto às solicitações de baixas de registro de bens móveis do poder executivo municipal;
XII - propor a autorização de baixa de registro patrimonial e contábil dos bens permanentes;
XIII - coordenar, supervisionar, controlar e monitorar o estoque unificado de material de consumo de todas as unidades gestoras;
XIV - coordenar, supervisionar, controlar e monitorar o cadastro e registro patrimonial de bens imóveis de propriedade da Prefeitura do Município de Porto Velho;
XV - coordenar, supervisionar, controlar e monitorar o gasto com pessoal, em observância das normas vigentes.”
XVI - Atuar em cooperação com todos os órgãos que compõem a Administração Pública Municipal, direta e indireta.