Ir para conteúdo
https://connect.facebook.net
jornalismo.secom@portovelho.ro.gov.br
Contato
(69) 3901-6302
Segunda a Sexta, 8h às 14h
Porto Velho, RO
Agência de notícias
DE PORTO VELHO
09 de Outubro de 2024
18:46
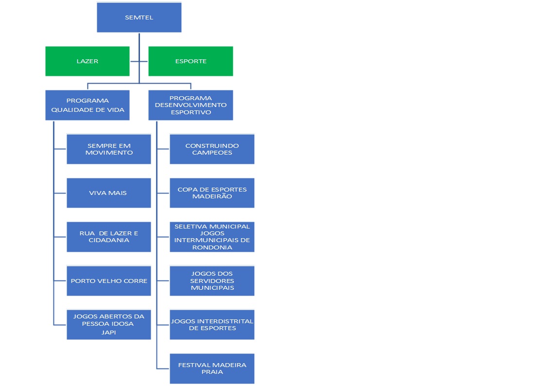
Organograma
Agência de Notícias
Prefeitura de Porto Velho
Compartilhar:
$.ajaxSetup
window.VLibras.Widget